全市营商环境专项巡察全部进驻
临汾新闻网讯 近日,全市营商环境专项巡察5个市委巡察组已经完成对17个被巡察党组织的进驻。市委常委、市纪委书记、市监委主任、市委巡察工作领导小组组长曹晓亮,市委常委、组织部长、市委巡察工作领导小组副组长袁振旭,市委巡察工作领导小组其他成员分别参加了被巡察党组织巡察进驻动员会议。
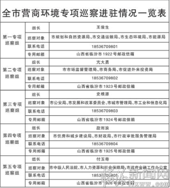
经市委批准,从2021年6月中旬至8月下旬,市委5个巡察组对市行政审批服务管理局、市规划和自然资源局、市财政局、市能源局、市商务局等17个涉及营商环境工作任务比较多的单位党组织开展专项巡察。
本轮巡察期间,专项巡察组将坚持以习近平新时代中国特色社会主义思想及习近平总书记“率先蹚出一条新路”要求为指引,深入贯彻省委十一届十次全会、省纪委十一届七次全会和市委四届九次全会、市纪委四届六次全会精神,贯彻落实市委创优营商环境的要求,紧扣我市优化营商环境进程中的短板和弱项,聚焦“放管服”改革部署要求,突出“专”的优势,紧盯重点岗位和重点环节、重点人,深入查找贯彻落实党的路线方针政策和党中央决策部署不力,党组织软弱涣散、“战斗堡垒”作用发挥不够,群众身边腐败问题和不正之风等方面的问题,推动解决优化营商环境进程中群众反映强烈的突出问题,促进营商环境优化提升。
各被巡察党组织表示,坚决服从市委安排,积极主动向市委巡察组反映情况,畅通渠道并鼓励支持党员干部群众反映问题,以最坚决的态度、最优良的作风、最严明的纪律全力支持市委巡察组开展工作,切实把接受巡察监督转化为做到“两个维护”的政治自觉,转化为坚持不懈全面从严治党的责任担当,转化为推进高质量转型发展的积极作为,扎实推动“十四五”开好局起好步,以实际行动和优异成绩庆祝建党100周年。
根据巡视工作条例规定,市委专项巡察组主要受理反映被巡察党组织有关营商环境方面的领导班子及其成员、下一级党组织主要负责人和重要岗位党员干部问题的来信来电来访,其他不属于巡察受理范围的信访问题,将按规定由被巡察党组织和有关部门认真处理。本轮巡察,市委专项巡察组工作时间为70天左右,巡察期间设有专门联系电话、巡察意见箱和专用邮政信箱,专项巡察组受理信访时间自2021年6月10日至8月20日,每天受理电话的时间为8:00-18:00,欢迎社会各界干部群众反映情况。 (贾聪)



责任编辑: 吉政